首页 > 新闻中心 > 通知公告 > (转发)哄抬房价!武汉这33家房企和经纪机构上黑榜

楚天都市报8月7日讯(记者朱泽)今日,楚天都市报记者从武汉市房管局获悉,部分房企虚标哄抬房价,部分房地产经纪机构未备案即从事经纪工作,7月份共33家房企和经纪机构因违规登上诚信黑榜。
楚天都市报记者梳理发现,9家房企被纳入不良信用信息记录,其中仅新洲区就占了3家。武汉新舟房地产公司开发的宏发嘉园(一期)项目,未在合同约定交房时间内达到交房条件,因违规行为被投诉,查证属实后,未在规定时间内处理完毕,信用信息被顶格记10分。
而在商品房销售方面,武汉欣隆房地产开发有限公司开发的欣隆·湖滨半岛项目,在取得预售许可证后十日内未将预售房源一次性对外公开销售,此类捂盘惜售囤积房源的行为一直以来被重点整治,房管部门对该企业信用信息记7分,并纳入不良信用信息记录。
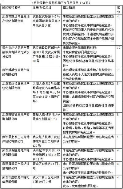
而在对房地产经纪机构的整治行动中,部分经纪机构未备案即从事房地产经纪工作。如武汉市青山区易恒通信店,未办理备案手续从事房地产经纪业务,未在经营场所醒目位置公示按规定应当公示的内容,还发布、使用虚假房源信息,房管部门对其信用信息记4分。
违规情形最严重的经纪机构,为武汉易城置地房地产经纪有限公司。其不配合房管部门调查取证,发现本机构人员在执业过程中的不良信用行为,且不予阻止和纠正,未办理备案手续从事房地产经纪业务,挪用、占用或拖延支付客户房地产交易资金,还以隐瞒、欺诈、胁迫、贿赂等不正当手段承揽房地产经纪业务。该企业信用信息被记9分,登上黑榜。
武汉市房管局表示,对销售信息不实、误导预期,哄抬房价、违规提前认筹、无证销售、虚假宣传、侵占客户资金、偷税逃税等“乱象”实行“零容忍”,出重拳、下猛药、动真格,及时发现,及时查处。对违法违规行为实行台账管理,查处一件,销号一件;对影响恶劣、社会反响强烈的典型案件,依法从严查处并记入信用档案,直至给予行政处罚。
7月份武汉房地产开发企业不良信用信息记录(9家):

7月份房地产经纪机构不良信用信息(24家):


